How Long Can You Leave Food in a Slow Cooker Safely?
The Short Answer
Food is generally safe on the low setting for 8–12 hours. The warm setting can hold cooked food for 2–4 hours maximum — but food safety experts and the USDA draw the hard line at 2 hours once cooking is complete. The non-negotiable rule: food must stay above 140°F (60°C) at all times to stop bacterial growth.
That said, there is more nuance to this than most slow cooker guides cover. Let’s go through it properly.
Why Temperature Is Everything
Bacteria thrive in what food scientists call the Temperature Danger Zone: between 40°F and 140°F (4°C and 60°C). Inside this range, bacteria can double in number roughly every 20 minutes under ideal conditions. At room temperature — around 68–72°F — growth is rapid.
A functioning slow cooker on the low setting holds an internal temperature of roughly 190–200°F (88–93°C), well above the danger zone. On warm, most models hold food between 145–165°F (63–74°C) — still above the safety threshold, but with far less margin for error.
| Setting | Approximate Internal Temp | Safe Hold Time |
|---|---|---|
| Low | 190–200°F (88–93°C) | 8–12 hours (cooking) |
| High | 212–300°F (100–149°C) | 4–6 hours (cooking) |
| Warm | 145–165°F (63–74°C) | 2–4 hours (holding only) |
| Off / Power outage | Drops rapidly | Discard after 2 hours |
The warm setting is designed for holding, not cooking. It will not bring cold or raw food up to a safe temperature in a reliable timeframe, which is why using it as a cooking shortcut is dangerous.
The USDA’s 2-Hour Rule
The USDA is direct on this point:
“Leftovers must be put in shallow containers for quick cooling and refrigerated within 2 hours.”
This rule applies whether the food is sitting on a counter, in a switched-off slow cooker, or in a warm slow cooker that’s lost power. Two hours in the danger zone is the absolute maximum — not a guideline with wiggle room.
A slow cooker that’s actively heating and holding food above 140°F is outside the danger zone. The 2-hour clock starts the moment the temperature drops below that threshold — whether because the cooker was switched off, set to “warm” and unable to maintain temp, or lost power entirely.
What Happens During a Power Outage?
If the power goes out mid-cook, the food in your slow cooker begins cooling immediately. The USDA rule applies: if the food was in the danger zone (below 140°F) for more than 2 hours, discard it.
The problem is that you often cannot know exactly when the temperature dropped below the safe threshold. If you’re uncertain, the safest decision is to throw it out. Food poisoning is not worth the risk, and importantly — reheating food that has been improperly stored does not make it safe. Certain bacteria produce heat-resistant toxins (such as those from Clostridium and Bacillus cereus species) that survive cooking and will still cause illness.
How Long Is Too Long on “Low”?
Most slow cooker recipes are designed for 6–8 hours on low. Going to 10–12 hours is typically fine for tough cuts of meat like pulled pork, brisket, or short ribs — these benefit from extended collagen breakdown. However, beyond 12 hours, even resilient proteins start to degrade:
- Chicken breast becomes dry and fibrous after 6–8 hours on low
- Fish and seafood overcook in 2–4 hours and should never be left longer
- Vegetables turn mushy after 6–8 hours
- Beans (pre-soaked) are typically done within 6–8 hours on low
- Tough cuts (pork shoulder, beef chuck) are the most forgiving — safe and good up to 10–12 hours
| Food Type | Recommended Low Setting Time | Maximum Safe Low Time |
|---|---|---|
| Chicken breast | 4–6 hours | 8 hours |
| Pork shoulder / beef chuck | 8–10 hours | 12 hours |
| Fish / seafood | 2–3 hours | 4 hours |
| Root vegetables | 4–6 hours | 8 hours |
| Soups and stews | 6–8 hours | 10 hours |
| Dried beans (pre-soaked) | 6–8 hours | 10 hours |
The “Warm” Setting: What You Need to Know
The warm setting is widely misunderstood. Here’s what it actually does and doesn’t do:
What it does: Holds food that is already fully cooked and hot at a temperature above the danger zone, typically 145–165°F.
What it doesn’t do: It will not safely cook raw or partially cooked food. It will not rapidly heat food that has been refrigerated. It is not a substitute for the low setting.
The safe window for the warm setting is 2–4 hours. Southern Living recommends treating 2 hours as the firm upper limit for food safety purposes, while some home cooks push to 4 hours without incident. That difference comes down to how well your specific slow cooker maintains temperature on warm, the type of food, and whether the lid stays sealed.
If you need to hold food for longer than 4 hours, transfer it to a preheated oven at 200°F (93°C) or refrigerate and reheat separately.
Don’t Lift the Lid
Every time you lift the slow cooker lid, the internal temperature drops — and it takes approximately 30 minutes for the cooker to recover that heat. This directly affects cooking time and can extend the window food spends at lower temperatures.
Unless a recipe specifically calls for it (for example, adding dairy at the end), leave the lid on throughout cooking.
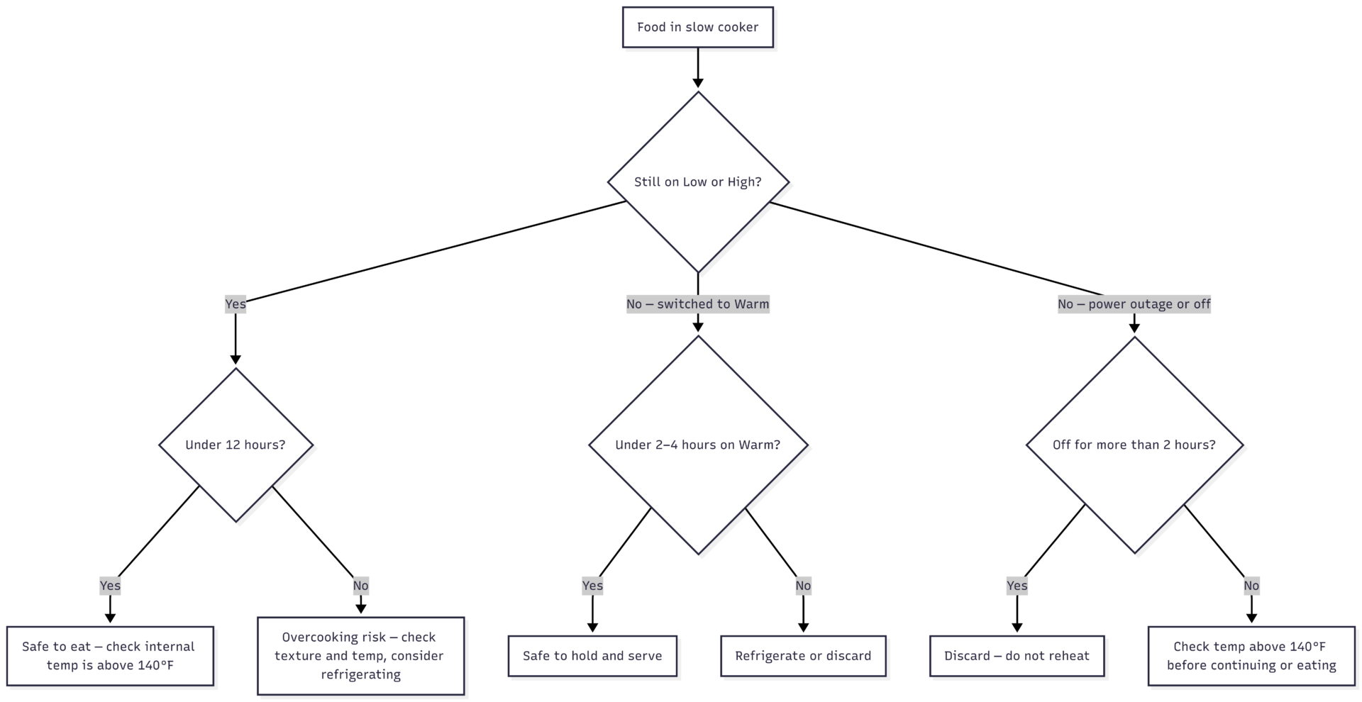
Slow Cooker Food Safety: Decision Flowchart

Can You Refrigerate and Reheat Slow Cooker Meals?
Yes — and this is the correct approach when you want to cook ahead. Cool the food quickly (use shallow containers or an ice-water bath), refrigerate within 2 hours, and reheat to a safe internal temperature of 165°F (74°C) before serving.
Important: Do not put a large, hot slow cooker insert directly into the refrigerator. The residual heat warms the surrounding food in the fridge and can raise temperatures in other stored items into the danger zone. Transfer to smaller containers first.
Common Slow Cooker Food Safety Mistakes
Leaving food on warm overnight: Some people report doing this without getting sick. This is survivorship bias — it doesn’t mean it’s safe, it means they got lucky. The internal conditions of a slow cooker on warm vary by model, age, and whether the seal is tight. It’s not worth the gamble.
Starting with frozen meat: This is one of the most common slow cooker mistakes. Frozen meat takes too long to reach a safe internal temperature, spending extended time in the danger zone. Always thaw meat in the refrigerator first.
Filling the pot too full or too little: Overfilling (above two-thirds capacity) can prevent food from cooking evenly. Underfilling (below one-third) can cause food near the edges to overcook while the center remains underdone.
Assuming reheating fixes everything: It does not. Heat-stable toxins from bacteria like Staphylococcus aureus and Bacillus cereus survive normal cooking temperatures. If the food was improperly held, reheating makes it hot — not safe.
Recommended Slow Cookers for Food Safety Consistency
If you’re serious about slow cooker safety, model consistency matters. Models with a reliable warm setting (confirmed to hold above 145°F) reduce risk significantly.
| Model | Capacity | Warm Setting Temp | Price (approx.) |
|---|---|---|---|
| Crock-Pot 7-Qt Oval | 7 qt | ~160°F | $45–$60 |
| Hamilton Beach Set & Forget | 6 qt | ~155°F | $50–$70 |
| KitchenAid 6-Qt Slow Cooker | 6 qt | ~160°F | $90–$110 |
| Ninja MC1001 Foodi PossibleCooker | 8.5 qt | ~165°F | $100–$130 |
| All-Clad Gourmet Slow Cooker | 7 qt | ~160°F | $180–$220 |
Prices are approximate retail and vary by retailer and region.
Key Takeaways
- Food on low is safe for 8–12 hours; quality degrades beyond that for most proteins and vegetables.
- The warm setting is for holding only — limit to 2–4 hours, with 2 hours as the safest ceiling.
- Food must stay above 140°F (60°C) at all times. Below that, bacteria multiply quickly.
- A power outage that lasts more than 2 hours means the food should be discarded.
- Do not reheat improperly stored food — some bacterial toxins are heat-resistant and will still cause illness.
- Never start with frozen meat; always thaw in the refrigerator first.
- Transfer leftovers to shallow containers and refrigerate within 2 hours of cooking.
The slow cooker is one of the safest and most convenient cooking methods when used correctly. The rules are simple, the stakes are real, and following them takes almost no extra effort.
Please share this How Long Can You Leave Food in a Slow Cooker Safely? with your friends and do a comment below about your feedback.
We will meet you on next article.
Until you can read, Do Slow Cookers Use a Lot of Electricity?