Does a slow cooker use a lot of electricity?
The immediate answer is no — a slow cooker draws very little power at any given moment. But wattage alone tells an incomplete story. What actually determines your electricity bill is total energy consumed over the entire cook, and that’s where the comparison between a slow cooker and a conventional oven gets genuinely interesting.
This guide covers real wattage figures, measured running costs, a direct appliance-by-appliance comparison, and practical tips to get the most efficiency out of your slow cooker.
How Many Watts Does a Slow Cooker Use?
Slow cookers are low-wattage appliances by design. A standard electric oven runs at 2,000–2,500 watts. A slow cooker draws a fraction of that — typically between 75 and 320 watts depending on size and setting.
| Setting | Typical Wattage | Usual Cook Duration | Total Energy |
|---|---|---|---|
| Low | 75–132W | 7–10 hours | 0.53–1.32 kWh |
| Medium | 145–150W | 5–6 hours | 0.73–0.90 kWh |
| High | 150–210W | 3–5 hours | 0.45–1.05 kWh |
| Keep Warm | 40–60W | Variable | Variable |
A real-world measurement using a Morphy Richards 3.5L slow cooker (rated 130–163W) recorded 1.32 kWh over a 10-hour cook on low — an average of 132Wh per hour. That same unit running on high for four hours consumed approximately 652Wh.
Larger units (6–8 quart) draw proportionally more. A 320W model run for 10 hours on low uses 3.2 kWh — more than double the smaller unit’s consumption for the same duration. Matching cooker size to your typical portion is one of the simplest ways to reduce energy use.
What Does It Cost to Run?
Running costs depend on your local electricity tariff. Using a UK rate of approximately 35p per kWh and a US rate of around $0.16 per kWh:
| Setting | Duration | Energy Used | Cost (UK ~35p/kWh) | Cost (US ~$0.16/kWh) |
|---|---|---|---|---|
| Low | 10 hours | 1.32 kWh | ~£0.46 | ~$0.21 |
| Low | 8 hours | 1.06 kWh | ~£0.37 | ~$0.17 |
| High | 4 hours | 0.65 kWh | ~£0.23 | ~$0.10 |
| High | 2 hours | 0.33 kWh | ~£0.12 | ~$0.05 |
| Keep Warm | 3 hours | 0.15–0.18 kWh | ~£0.05–0.06 | ~$0.02–0.03 |
On the low setting, you’re spending roughly 3–5p per hour in the UK or 2–3 cents per hour in the US. That’s consistent with the common comparison to a light bulb. Users with smart meters and prepaid electricity have independently verified figures in a similar range — one UK user reported approximately 10p per hour at a caravan park metered connection.
A Solar Analytics dashboard measurement of a slow-cooked roast recorded just 0.6 kWh total — an unusually low result, likely reflecting a shorter cook time or smaller unit, but demonstrating that real-world figures often land below the rated maximum.
Slow Cooker vs. Oven vs. Air Fryer: Total Energy Compared
This is where the data becomes counterintuitive. Despite its low wattage, a slow cooker running for 8–10 hours can consume more total electricity than a conventional oven cooking the same meal in under two hours.
Using a cottage pie as the test case, a measured oven cook (including warm-up to 180°C at ~137Wh, plus ~6.4Wh per minute during cooking) totalled approximately 525Wh for a one-hour bake. The slow cooker on low for 10 hours used 1,320Wh — about 2.5 times more. Even reducing the slow cooker to a standard 8-hour cook brought it to 1,056Wh, still double the oven.
On high for four hours, the slow cooker reached 652Wh — closer to the oven, but still 24% more energy. Reducing to three hours on high brought the figure to 489Wh, saving only about 36Wh against the oven — less than a penny in cost difference, while producing food that is meaningfully less tender.
The air fryer is the most energy-efficient option for most meals, combining high wattage with short cook times to deliver lower total consumption than either the slow cooker or the oven.
| Appliance | Wattage | Cook Time | Total Energy | Approx. Cost (UK) |
|---|---|---|---|---|
| Slow cooker – low | 132W | 10 hours | 1,320Wh | £0.46 |
| Slow cooker – low | 132W | 8 hours | 1,056Wh | £0.37 |
| Slow cooker – high | 163W | 4 hours | 652Wh | £0.23 |
| Conventional oven | ~2,250W peak | 1 hour | 525Wh | £0.18 |
| Air fryer | ~1,500W | 35 minutes | ~350Wh | £0.12 |
Why “Low Wattage” Doesn’t Mean “Low Energy”
This is the core concept most slow cooker articles miss entirely.
Wattage is a measure of power at a single instant. Energy (kWh) is wattage multiplied by time. A 100W bulb left on for 10 hours uses 1 kWh. A 2,000W oven running for 30 minutes uses 1 kWh. Same energy, very different power ratings.

The kettle uses the least total energy despite its enormous wattage, because it runs for only minutes. The slow cooker on low uses the most total energy of any cooking method despite its tiny wattage, because it runs all day. This relationship — not raw wattage — is what determines your electricity bill.
How Slow Cooker Heating Elements Actually Work
Understanding the mechanics helps explain why different settings perform differently — and why medium is often the least efficient choice.
A heating element operates in binary: it’s either on or off. To support multiple heat settings, manufacturers use one of three approaches — multiple elements (low uses one, high uses both), a thermostat that cuts power at a target temperature, or duty cycling (varying how long the element runs per cycle).
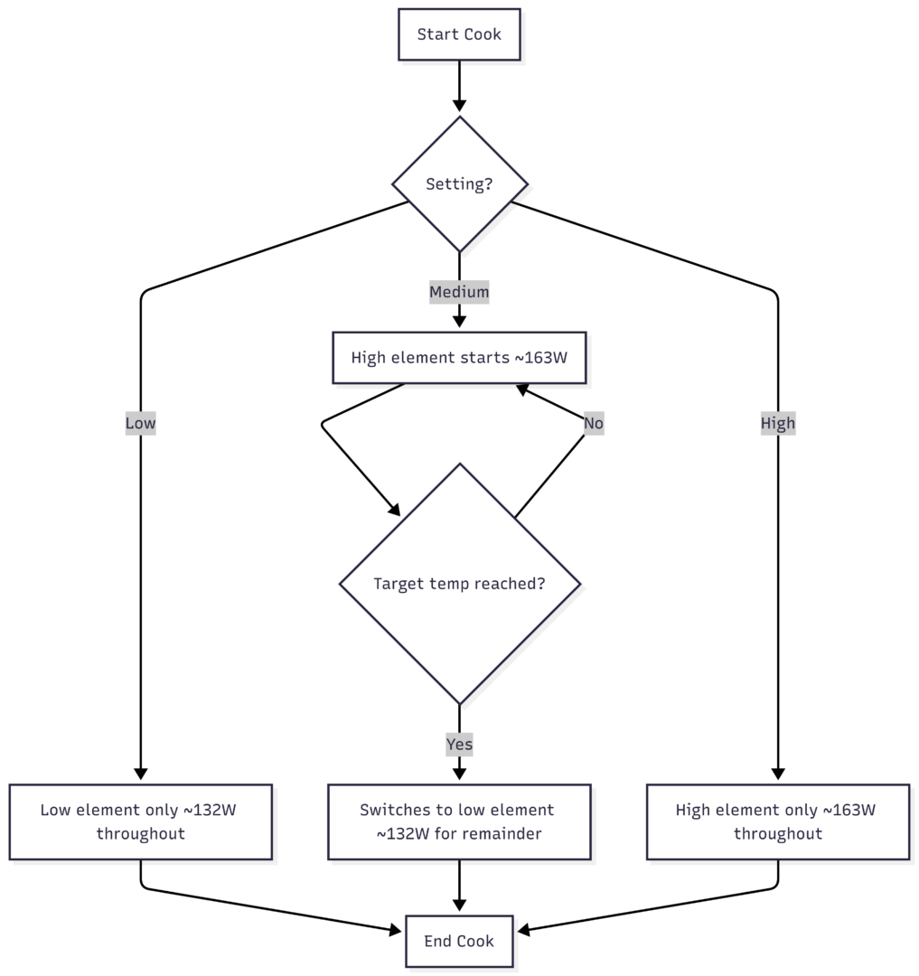
Real testing on a Morphy Richards unit revealed that the medium setting has no dedicated element. It starts by running the high element, then switches to the low element once the internal temperature reaches a target threshold. This switch is thermostat-driven, not timer-driven — with a smaller volume of water in the pot, the high-power phase ended sooner because the target temperature was reached faster.
Once the unit switches to the low element on medium, it stays there for the remainder of the cook. This means medium delivers roughly 150Wh average over a 5.5-hour cook — slightly more than high per hour, and over a longer duration, making it the worst-performing setting for total energy.

Popular Slow Cooker Models: Wattage and Price
| Model | Capacity | Wattage | Approx. Price |
|---|---|---|---|
| Crockpot SCV700SS | 7 qt | 240W | $50–$70 USD |
| Hamilton Beach Set & Forget | 6 qt | 240W | $45–$65 USD |
| Instant Pot Duo 7-in-1 | 6 qt | 1,000W (multi-function) | $90–$120 USD |
| Ninja Foodi Slow Cooker | 6.5 qt | 270W | $100–$130 USD |
| Morphy Richards Sear & Stew 3.5L | 3.5L | 130–163W | £20–£35 GBP |
| Russell Hobbs Chalkboard | 6.5L | 320W | £40–£55 GBP |
| Crock-Pot 3.5L | 3.5L | 200W | £25–£40 GBP |
Smaller 3–4L units consistently draw 100–200W. Larger 6–8 quart models draw 240–320W. The practical difference: a 320W large unit on low for 10 hours consumes 3.2 kWh versus 1.32 kWh for a 132W small unit — over twice the energy for the same cook duration.
Tips to Maximise Slow Cooker Efficiency
- Cook on high for shorter periods when the recipe allows. A 4-hour high cook uses roughly 50% less energy than a 10-hour low cook. For meals where meat is pre-browned on the hob, shorter high-setting cooks are safe and produce nearly as tender a result.
- Don’t lift the lid unnecessarily. Every time you open the slow cooker, accumulated heat escapes and the appliance must draw power to rebuild temperature. Each lift adds approximately 20–30 minutes to the total cook time, compounding energy use.
- Match cooker size to portion size. A large slow cooker running near empty holds heat less efficiently and wastes capacity. Cook in a unit that’s between half and three-quarters full for best thermal retention.
- Batch cook. Running one 8-hour cook to produce six portions is far more efficient per serving than three separate shorter cooks. The energy cost per meal drops significantly with bulk preparation.
- Don’t extend the keep warm setting unnecessarily. Keep warm draws only 40–60W, but running it for several extra hours adds meaningful energy over time. Serve the meal once it’s ready rather than holding it warm for extended periods.
- Use with solar panels and a timer. If you have rooftop solar generation, pairing a slow cooker with a plug-in timer to run during peak solar output hours effectively reduces its running cost to near zero. This is a practical strategy confirmed by solar monitoring users who track consumption in real time.
- Unplug when not in use. Slow cookers, like most appliances, can draw a small standby current if left plugged in. Unplugging between uses costs nothing and avoids unnecessary consumption.
The Honest Verdict
A slow cooker does not use a lot of electricity in the sense of high instantaneous wattage — but it does consume more total energy than many people assume, and more than a conventional oven when cooking the same meal. The claim that slow cookers are significantly cheaper to run than ovens is a myth when measured against actual kWh data.
That said, the case for a slow cooker doesn’t rest on energy savings alone. The genuine advantages are convenience (no supervision required), no residual kitchen heat (relevant in warm climates where oven use adds to air conditioning load), the ability to transform cheap tough cuts into tender meals, and natural suitability for batch cooking. When those factors are weighed against a difference of perhaps 20–30p per cook compared to an oven, the slow cooker remains a practical and worthwhile appliance — just not the energy-saving hero it is sometimes marketed as.
Please share this Does a slow cooker use a lot of electricity? with your friends and do a comment below about your feedback.
We will meet you on next article.
Until you can read, Best Types of Potatoes for Slow Cooker Meals