Slow Cooker Cooking Times Chart (LOW vs HIGH Guide)
Slow cookers are one of the most forgiving kitchen tools available, but getting the timing right separates a perfectly tender meal from an overcooked, dry disappointment. This guide covers everything you need to know about slow cooker cooking times across every major food category, along with temperature science, conversion charts, and expert tips to help you get consistent results every time.
How Slow Cookers Actually Work
A slow cooker heats food gradually using a ceramic or porcelain insert surrounded by a heating element. The sealed lid traps steam, which circulates moisture throughout cooking. This environment excels at breaking down collagen in tough meat cuts, softening dense root vegetables, and developing deep flavors in soups and stews.
Most slow cookers operate across three settings:
| Setting | Typical Temperature | Best Use Case |
|---|---|---|
| LOW | 79–93°C (175–200°F) | All-day cooking, 8+ hours |
| HIGH | 121–149°C (250–300°F) | Faster cooking, 4–6 hours |
| WARM | ~74°C (165°F) | Holding finished food |
A key point most home cooks miss: both LOW and HIGH eventually reach the same maximum temperature. HIGH simply gets there faster. This means for most recipes, you can convert between settings using this core ratio — 1 hour on HIGH ≈ 2 to 2.5 hours on LOW.
HIGH vs LOW Conversion Chart
Use this chart when adapting a recipe between settings:
| HIGH Setting | LOW Setting |
|---|---|
| 3 hours | 7 hours |
| 4 hours | 8 hours |
| 5 hours | 9 hours |
| 6 hours | 10 hours |
| 7 hours | 11 hours |
| 8 hours | 12 hours |
Note: It is not recommended to convert recipes with cook times shorter than 7–8 hours on LOW or 3–4 hours on HIGH, as the food may not cook safely or evenly.
Slow Cooker Cooking Times Chart by Food Type
Beef
| Cut | Weight | LOW Time | HIGH Time |
|---|---|---|---|
| Chuck Roast | 3–4 lbs | 9–10 hrs | 7–8 hrs |
| Beef Brisket | 4–5 lbs | 8–10 hrs | 4–5 hrs |
| Beef Short Ribs | 3–4 lbs | 8–9 hrs | 5–6 hrs |
| Flank Steak | 2–3 lbs | 8–10 hrs | 4–5 hrs |
| Corned Beef | 3–4 lbs | 9–10 hrs | 5–6 hrs |
| Sirloin Roast | 3–4 lbs | 3–4 hrs | 5–6 hrs |
| Prime Rib Roast | 4–6 lbs | 5–6 hrs | 3–4 hrs |
| Veal Shank | 2–3 lbs | 7–8 hrs | 3–4 hrs |
| Meatloaf | 2 lbs | 3–4 hrs | 2–3 hrs |
| Stew Meat (Diced) | 3 lbs | 6–8 hrs | 4–5 hrs |
Poultry
| Cut | Weight | LOW Time | HIGH Time |
|---|---|---|---|
| Chicken Breast (boneless) | 2–3 lbs | 2–3 hrs | 1–2 hrs |
| Chicken Thighs | 1–2 lbs | 4–5 hrs | 2–3 hrs |
| Chicken Pieces (bone-in) | 3–4 lbs | 4–5 hrs | 2–3 hrs |
| Whole Chicken | 4–6 lbs | 5–6 hrs | 2–3 hrs |
| Turkey Breast | 5–7 lbs | 5–6 hrs | 3–4 hrs |
| Duck Breast | 2–4 lbs | 6–8 hrs | 3–4 hrs |
| Whole Duck | 4–5 lbs | 8–10 hrs | 4–5 hrs |
| Cornish Game Hens | — | 8–10 hrs | 4–5 hrs |
Pork
| Cut | Weight | LOW Time | HIGH Time |
|---|---|---|---|
| Pork Shoulder | 6–8 lbs | 8–10 hrs | 5–6 hrs |
| Large Pork Roast | 6–7 lbs | 9–10 hrs | 7–8 hrs |
| Pork Loin | 3–4 lbs | 6 hrs | 5 hrs |
| Loin Roast | 4–5 lbs | 4–6 hrs | 2–3 hrs |
| Baby Back Ribs | 5–8 lbs | 8–10 hrs | 5–6 hrs |
| Country Style Ribs | 2–4 lbs | 6–7 hrs | 4–5 hrs |
| Pork Chops (2-inch) | 2–3 lbs | 5–6 hrs | 2–3 hrs |
| Tenderloin | 1–3 lbs | 3–4 hrs | 1–2 hrs |
| Pork Sausages | 1–2 lbs | 2–3 hrs | 1 hr |
| Ham (cured) | 7–8 lbs | 4–5 hrs | 2–3 hrs |
Fish & Seafood
Fish cooks much faster than meat and can become rubbery if overcooked. For best results, add fish to an already-heated slow cooker.
| Item | Weight | LOW Time | HIGH Time |
|---|---|---|---|
| Codfish | 1.5–2 lbs | 1 hr | 30 min |
| Flounder | 1.5–2 lbs | 30–60 min | 30 min |
| Halibut | 1.5–2 lbs | 1 hr | 30 min |
| Salmon | 1.5–2 lbs | 1 hr | 30 min |
| Crab Legs | 2–3 lbs | — | 3–4 hrs |
| Shrimp | — | — | 30–60 min |
| Fish Chowder | — | 4–5 hrs | 2.5–3 hrs |
| Seafood Stew | — | — | 2–3 hrs |
Pro tip: If stirred in after the slow cooker has reached simmer point (~209°F), fish will cook within 15–30 minutes.
Lamb
| Cut | Weight | LOW Time | HIGH Time |
|---|---|---|---|
| Lamb Chops | 3–4 lbs | 4–6 hrs | 2–3 hrs |
| Lamb Shoulder (cubed) | 2.5–3 lbs | 6–8 hrs | 3–4 hrs |
| Leg of Lamb (bone-in) | 4 lbs | 6–8 hrs | 4–5 hrs |
| Lamb Shank | 3–4 lbs | 6–8 hrs | 4–5 hrs |
Vegetables
| Vegetable | Prep | LOW Time | HIGH Time |
|---|---|---|---|
| Potatoes (whole) | Whole | 8–10 hrs | 4–5 hrs |
| Sweet Potatoes | Whole | 6–8 hrs | 3–4 hrs |
| Carrots / Root Veg | Chunks | 6–8 hrs | 3–4 hrs |
| Butternut Squash | Large chunks | 6–8 hrs | 4–5 hrs |
| Beets | Whole | 6–8 hrs | 3–4 hrs |
| Artichokes | Whole | 5–6 hrs | 3–4 hrs |
| Onions | Sliced | 8–10 hrs | 4–5 hrs |
| Corn on the Cob | Whole | 5–6 hrs | 3–4 hrs |
| Cauliflower | Florets | 5–6 hrs | 2.5–3 hrs |
| Broccoli | Florets | 2–3 hrs | 1–1.5 hrs |
| Green Beans | Whole | 4–5 hrs | 2–3 hrs |
| Zucchini | Sliced | 4–5 hrs | 2–3 hrs |
| Parsnips | Sliced | 4–6 hrs | 2–3 hrs |
Beans, Grains & Desserts
| Item | LOW Time | HIGH Time |
|---|---|---|
| Dried Beans (pre-soaked) | 10–12 hrs | 5–6 hrs |
| Lentils | 6–8 hrs | 3–4 hrs |
| Wild Rice | 6–7 hrs | 3–4 hrs |
| Grits | 6–8 hrs | 3–4 hrs |
| Quinoa | 2–3 hrs | — |
| Farro | — | 2–4 hrs |
| Bread Pudding | 3–4 hrs | — |
| Cake Mixes | — | 3–4 hrs |
| Cheesecake | — | 1–2 hrs |
| Flourless Cake | — | 1–2 hrs |
| Fruit Compote | 3–4 hrs | — |
Oven to Slow Cooker Conversion Chart
Adapting existing oven recipes for the slow cooker is straightforward with this conversion guide:
| Oven Time | Slow Cooker LOW | Slow Cooker HIGH |
|---|---|---|
| 30 minutes | 1–2 hrs | 1 hr |
| 45 minutes | 3–4 hrs | 2 hrs |
| 1–1.5 hours | 6–7 hrs | 3–4 hrs |
| 2–3 hours | 8–10 hrs | 4–6 hrs |
When converting, reduce liquid quantities — slow cookers trap steam rather than releasing it. Most recipes need 25–50% less liquid than the oven version.
Safe Internal Temperatures
Cooking time is a guide, but internal temperature is the true measure of doneness and safety. Always verify with a meat thermometer.
| Food | Safe Internal Temperature |
|---|---|
| Beef, Pork, Lamb | 63°C / 145°F |
| Ground Meat | 71°C / 160°F |
| Poultry (all types) | 74°C / 165°F |
| Fish | 63°C / 145°F |
| Soups and Stews | 74°C / 165°F |
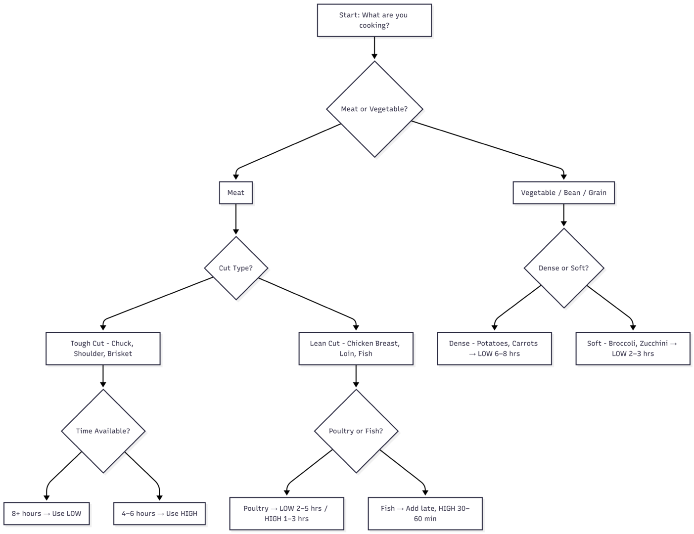
Slow Cooker Decision Flowchart

HIGH vs LOW: Which Setting Should You Choose?

Choose LOW when:
- Cooking tough, collagen-rich cuts like chuck roast, brisket, or pork shoulder
- You need an all-day, hands-off meal
- Making soups, stews, or bean dishes that benefit from slow flavor development
Choose HIGH when:
- You have less time
- Cooking chicken, ground meat, or softer vegetables
- Making desserts or baked goods that don’t require tenderizing
Expert Slow Cooker Tips
- Layer Ingredients Correctly Dense root vegetables (potatoes, carrots, parsnips) go on the bottom and sides. Meat sits on top. This ensures even cooking since the heating element is at the base, and vegetables take longer than most meats.
- Keep the Lid Closed Every time the lid is lifted, the slow cooker loses heat and requires approximately 20 minutes to return to cooking temperature. Avoid lifting the lid unless the recipe specifically requires it.
- Start on HIGH, Finish on LOW For long LOW-setting meals, beginning on HIGH for the first hour helps food move quickly through the bacterial danger zone (40°F–140°F / 4°C–60°C) before settling into the slow, gentle cook.
- Always Thaw Meat First Frozen meat placed directly into a slow cooker may spend too long in the danger zone before reaching a safe cooking temperature. Thaw all meat in the refrigerator before cooking.
- Optimal Fill Level Fill the slow cooker between half and two-thirds full. Under-filling causes food to overcook; over-filling prevents proper heat circulation and may result in uneven cooking or spills.
- Use Less Liquid Than You Think Slow cookers trap steam. Unless a recipe specifically calls for added liquid, most meats and vegetables will release enough moisture during cooking. Starting with too much liquid results in a watery sauce. Reduce stovetop or oven liquid amounts by 25–50%.
- Don’t Double Thickeners When scaling up recipes, never double cornstarch or flour at the start. You can always add more thickener at the end, but you cannot remove excess.
- Adjust Spices for Long Cooks Spices like garlic and chili powder intensify significantly during long cooking. When scaling up a recipe, increase flavorful spices by only 25–65% rather than doubling them.
Scaling Up Slow Cooker Recipes
When cooking for larger groups, follow these category-specific rules:
- Meat dishes: Brown meat in a skillet first before scaling up. This ensures even cooking. Roasted meats, chicken, and turkey can be doubled or tripled with seasonings adjusted by half.
- Soups and stews: You can double all solid ingredients, but increase liquid volume by only half. The lid traps condensation and maintains liquid levels throughout cooking.
- Baked goods and cheesecakes: Do not scale these up. Instead, make the recipe multiple times. Baking chemistry in a slow cooker does not scale reliably.
Common Slow Cooker Questions
Can you put raw meat directly in a slow cooker? Yes. Slow cookers are designed to cook raw meat safely. The key is ensuring the finished dish reaches the correct internal temperature. Browning meat first is optional but improves flavor through caramelization.
Can you leave a slow cooker on all day? Yes. Slow cookers are specifically designed for extended, unattended cooking. Most models are rated for 8–12 hours of continuous use on LOW.
Why does chicken dry out in a slow cooker? Boneless chicken breast is particularly prone to drying out because it has low fat content and no collagen to break down. It reaches safe temperature (165°F) relatively quickly. Cooking it on LOW for 2–3 hours rather than 4–6 hours, or using bone-in thighs, significantly improves moisture retention.
How full should a slow cooker be? Between half and two-thirds full is the standard recommendation. This allows heat to circulate evenly and prevents overflow.
Final Summary
| Factor | Recommendation |
|---|---|
| Tough cuts (chuck, shoulder) | LOW, 8–10 hours |
| Lean poultry | LOW, 2–4 hours / HIGH, 1–2 hours |
| Fish | HIGH, 30–60 minutes (add late) |
| Dense root vegetables | LOW, 6–8 hours |
| Dried beans | LOW, 10–12 hours (pre-soaked) |
| Soups and stews | LOW, 7–9 hours / HIGH, 4–6 hours |
| Liquid amount | 25–50% less than stovetop recipes |
| Fill level | Half to two-thirds full |
| Safe internal temp (poultry) | 165°F / 74°C |
| Safe internal temp (beef/pork) | 145°F / 63°C |
Slow cooker cooking times are guidelines rather than rigid rules. Variables like the slow cooker model, ingredient size, fat content, and how full the pot is will all affect the final result. Use internal temperature as the definitive measure of doneness, and over time you will develop an accurate intuition for your specific appliance.
Please share this Slow Cooker Cooking Times Chart (LOW vs HIGH Guide) with your friends and do a comment below about your feedback.
We will meet you on next article.
Until you can read, How to Convert Regular Recipes into Slow Cooker Recipes