What liquid is required for slow cooker recipe?
Most slow cooker failures come down to one mistake: too much liquid, or the wrong kind. Unlike stovetop or oven cooking, a slow cooker traps every drop of moisture inside. The lid seals tightly, steam condenses, and that condensation rains back onto your food. Meanwhile, the ingredients themselves — meat, vegetables, tomatoes — release their own juices throughout the cook. The result? If you pour in too much liquid at the start, you end up with a watery, flavorless dish no matter how good your ingredients were.
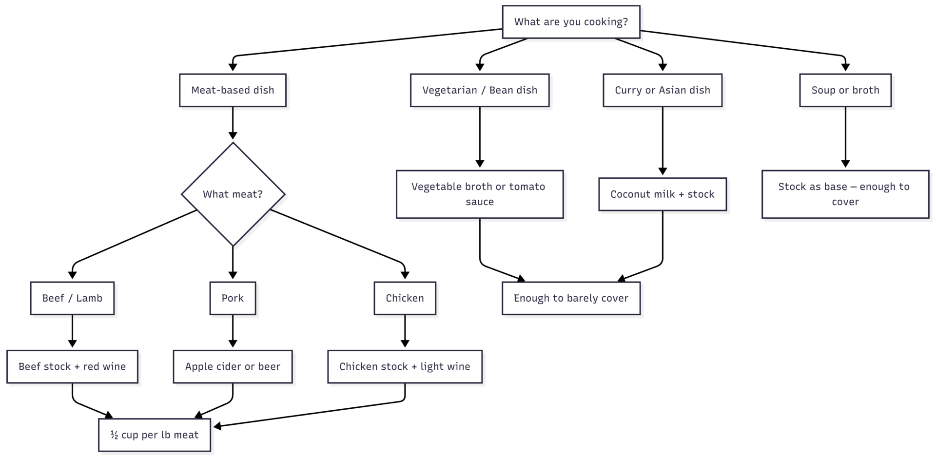
Understanding how liquid behaves in a slow cooker changes everything about how you cook in one.
How Much Liquid Does a Slow Cooker Actually Need?
The general rule: ½ to 1 cup of liquid per pound of meat is sufficient for most slow cooker recipes. For soups and broths, you’ll naturally use more, but for stews, braises, and pot roasts, less is almost always better.
When adapting a stovetop or oven recipe for the slow cooker, reduce the total liquid by one-third to one-half. What evaporates on the stove stays locked in the slow cooker.
| Dish Type | Recommended Liquid Amount |
|---|---|
| Pot roast / braised meat | ½ cup per pound of meat |
| Thick stew | ½ – 1 cup total |
| Chili | ¾ – 1½ cups |
| Soup / broth | Enough to cover ingredients |
| Curry (with coconut milk) | 1 can coconut milk + ½ cup |
| Bean dishes | Just enough to cover beans |
| Pulled pork | ½ – 1 cup |
The Best Liquids for Slow Cooker Recipes
Not all liquids are equal when it comes to slow cooking. Because moisture doesn’t evaporate, whatever liquid you add becomes concentrated and defines the flavor of the final dish. Choosing the right liquid — or combination of liquids — is one of the most impactful decisions you’ll make.
Stock and Broth
Beef stock, chicken stock, and vegetable broth are the workhorses of slow cooker cooking. They provide a savory, umami-rich foundation that plain water simply cannot match. Low-sodium versions give you more control over the final saltiness of the dish, since flavors concentrate as the cooking liquid reduces slightly.
- Beef stock — best for pot roasts, short ribs, beef stew, and lamb dishes
- Chicken stock — ideal for chicken dishes, white bean soups, and risotto-style grains
- Vegetable broth — suitable for vegetarian dishes, lentil soups, and grain dishes
Red Wine
A ½ cup of red wine at the start of a slow-cooked beef or lamb dish adds remarkable depth. The tannins and acidity in the wine break down meat fibers and build complexity in the sauce. Use a wine you’d actually drink — cooking with poor-quality wine produces a flat, off-putting flavor. Pair red wine with beef chuck, lamb shoulder, or hearty root vegetable stews.
Beer and Ale
Dark ales, stouts, and porters work exceptionally well in braised meats and chili. Beer adds maltiness and a slightly bitter backbone that balances rich, fatty cuts. Use beer for pulled pork, braised sausages, pot roast, and beef chili. Lighter lagers are less impactful but work in chicken dishes or seafood-based slow cooker recipes.
Apple Cider and Apple Juice
Apple cider is the natural partner for pork. Its mild sweetness and acidity cut through fatty cuts like pork shoulder and complement the meat without overpowering it. Use roughly ½ to ¾ cup for pulled pork or pork ribs. Apple juice works as a substitute when cider isn’t available, though it’s slightly sweeter.
Tomato-Based Liquids
Crushed tomatoes, tomato sauce, and diced tomatoes all bring acidity, body, and natural sweetness to slow cooker dishes. Tomato-based liquids are especially effective in Italian-style dishes, chili, and bean stews. They also act as a natural thickener as they cook down. The acidity in tomatoes helps tenderize tougher cuts of meat over a long cook.
Soy Sauce and Teriyaki Sauce
For Asian-inspired slow cooker recipes, soy sauce provides deep umami flavor and a rich color. Use it in smaller amounts — 2 to 4 tablespoons — combined with stock or water, since soy sauce is intensely salty on its own. Teriyaki sauce works well for slow-cooked chicken thighs, short ribs, and glazed pork belly.
Coconut Milk
Coconut milk is one of the best liquids for slow cooker curries and Southeast Asian-inspired dishes. It adds richness and creaminess without the curdling risk of regular dairy when added at the beginning of cooking. Full-fat coconut milk is more stable and produces a richer result. Use one can combined with ½ cup of water or broth for most curry recipes.
Plain Water
Plain water is the least desirable liquid for slow cooking because it contributes nothing to flavor. If you must use water — for certain grain dishes or when you’re out of broth — add extra aromatics, umami-rich ingredients like miso paste or Worcestershire sauce, and season more aggressively to compensate.
Liquid Decision Guide

Flavor-Building Strategy: Layering Liquids
The best slow cooker dishes rarely use just one liquid. The technique is to layer liquids the same way you layer seasonings — starting with a foundational stock and building from there.
A classic beef stew, for example, might combine:
- ½ cup beef stock (foundation)
- ¼ cup red wine (depth and acidity)
- 1 tablespoon Worcestershire sauce (umami)
- 1 tablespoon tomato paste (body and sweetness)
None of these are large amounts, but together they create a complex, deeply flavored braising liquid that would take hours to develop on the stovetop.
Umami-Rich Liquid Additions
These ingredients can be added in small amounts to almost any slow cooker liquid to dramatically improve depth of flavor:
| Ingredient | Amount | Effect |
|---|---|---|
| Worcestershire sauce | 1–2 tbsp | Savory depth, slight tang |
| Soy sauce | 1–3 tbsp | Umami, color |
| Tomato paste | 1–2 tbsp | Body, sweetness, acidity |
| Miso paste | 1–2 tbsp | Umami, richness |
| Fish sauce | 1–2 tsp | Deep savory notes |
| Balsamic vinegar | 1 tbsp | Sweetness, acidity |
| Dijon mustard | 1–2 tsp | Sharpness, emulsification |
Seasoning Timing: When to Add What
One of the most overlooked aspects of slow cooker cooking is that not all flavors behave the same way over a long, low cook. Understanding when to add different seasonings makes the difference between a dish that tastes layered and complex versus one that’s flat or muddy.
Early-Stage Additions (At the Start)
Add these at the beginning so they have the full cook time to meld into the liquid and infuse the dish:
- Dried herbs (thyme, oregano, bay leaves, rosemary)
- Whole spices (cumin seeds, coriander, black pepper)
- Aromatics (onion, garlic, ginger)
- Umami-rich ingredients (Parmesan rinds, bacon, miso)
- Liquid smoke (a few drops transform braised meats)
- Tomato paste
- Ground spices (paprika, cumin, chili powder)
Late-Stage Additions (Last 30–60 Minutes)
These ingredients lose their potency or change in texture and flavor with prolonged heat:
- Fresh herbs (parsley, cilantro, basil, chives)
- Citrus juice and zest
- Vinegar and bright acids
- Fish sauce and mustard
- Tender vegetables (spinach, zucchini, peas)
- Dairy products (cream, sour cream, cheese)
Dairy in Slow Cookers: A Special Case
Dairy requires its own consideration when it comes to slow cooker liquids. Milk, cream, sour cream, and cheese all behave differently under prolonged heat than stocks and wine.
Dairy is an emulsion of water, fat, and proteins. When exposed to extended heat, the protein matrix destabilizes — the proteins clump together, separating from the fat and water. The result is curdling: a grainy, broken sauce that’s technically edible but texturally unpleasant.
How to Add Dairy Without Curdling
- Add it late. Stir cream, milk, sour cream, or yogurt into the slow cooker during the last 15 to 30 minutes of cooking. This gives it enough time to warm through and integrate without prolonged exposure to heat.
- Use high-fat dairy. Heavy cream and double cream curdle far less readily than low-fat milk because the higher fat content stabilizes the emulsion. Full-fat sour cream, full-fat yogurt, and cream cheese all perform better than their reduced-fat equivalents.
- Temper cold dairy. Before adding cold sour cream or yogurt directly to the slow cooker, temper it: scoop a few tablespoons of the hot cooking liquid into the dairy and stir until combined. Repeat two or three times until the dairy has warmed up, then stir the whole mixture into the slow cooker.
- Stabilize with starch. Mixing a teaspoon of cornstarch or flour into your cream or sour cream before adding it to the slow cooker helps stabilize the emulsion and prevents separation.
- Turn down the heat. Once dairy is in the slow cooker, switch to the warm or low setting. Boiling after adding dairy almost guarantees curdling.
- Use dairy alternatives for long cooks. Coconut milk and cream cheese are significantly more heat-stable than milk or cream and can handle longer cooking times. Evaporated milk is more stable than fresh milk but can still separate with extended cooking — add it in the last hour.
| Dairy Type | Stability in Slow Cooker | Best Practice |
|---|---|---|
| Heavy / double cream | High | Add last 30 min, or start if using flour |
| Cream cheese | High | Can add at start or end |
| Coconut milk | High | Can add at start |
| Evaporated milk | Medium | Add last 60 min |
| Full-fat sour cream | Medium | Temper, then add last 30 min |
| Full-fat yogurt | Medium | Temper, then add last 15 min |
| Whole milk | Low | Add last 15 min max |
| Low-fat milk | Very low | Avoid long exposure, add at end only |
| Shredded cheese | Medium | Stir in at end, stir constantly |
Thickening the Liquid at the End
Even with correct liquid amounts, some slow cooker dishes finish with a thinner sauce than desired. Because slow cookers don’t reduce liquid effectively, you need to thicken actively.
- Cornstarch slurry: Whisk 2–3 teaspoons of cornstarch with 1 cup of the hot cooking liquid until smooth. Pour back into the slow cooker, stir well, and cook on high uncovered for 20 to 30 minutes.
- Flour slurry: Mix equal parts flour and cold water, then stir into the slow cooker. Cook on high for 30 minutes.
- Puree method: Scoop 1 to 2 cups of the cooked vegetables and liquid (not the meat) into a blender. Blend until smooth, then stir back into the pot. This is especially effective for soups and stews.
- Reduce on the stovetop: If you have time, transfer the cooking liquid to a saucepan and reduce it over medium-high heat for 10 to 15 minutes, then pour it back over the slow-cooked meat.
Common Liquid Mistakes and Fixes
| Mistake | Result | Fix |
|---|---|---|
| Too much liquid | Watery, bland dish | Use ½–1 cup max; reduce adapted recipes by ⅓ |
| Plain water only | Flat, dull flavor | Swap for stock; add Worcestershire or soy sauce |
| Adding cream at start | Curdled, grainy sauce | Add dairy in last 15–30 minutes only |
| Not enough liquid | Burned bottom, dry meat | Ensure at least ½ cup liquid per pound of meat |
| Over-reducing dried herbs | Bitter, dull flavor | Use correct amounts; add fresh herbs at the end |
Final Takeaway
The liquid you choose for your slow cooker isn’t just a medium for cooking — it’s the foundation of your dish’s flavor. Use stock as your base, layer in secondary liquids like wine, cider, or soy sauce for complexity, and keep the total volume conservative. Add bright acids, fresh herbs, and dairy products late in the process to preserve their impact. Follow these principles and the slow cooker stops being a compromise appliance and becomes one of the most powerful flavor-building tools in your kitchen.
Please share this What liquid is required for slow cooker recipe? with your friends and do a comment below about your feedback.
We will meet you on next article.
Until you can read, How to thicken soups and stews in a slow cooker?