What size slow cooker is best for a family?
Slow cookers have become essential kitchen appliances for busy families, offering a convenient way to prepare nutritious meals with minimal effort. By simmering ingredients at low temperatures over extended periods, they tenderize meats, enhance flavors, and retain moisture without constant supervision.
The key to maximizing their benefits lies in selecting the appropriate size, which directly impacts cooking efficiency, food safety, and meal quality. This comprehensive guide explores slow cooker sizes, how they align with family servings, and essential features to consider, helping you choose the ideal model for your household needs.
Understanding Slow Cooker Sizes
Slow cookers are categorized by their capacity in quarts, ranging from compact 1.5-quart units to expansive 10-quart models. The size determines how much food you can prepare at once, influencing everything from heat distribution to energy use. Smaller models, such as 1.5 to 3 quarts, are suited for limited portions, while larger ones like 6 to 8 quarts handle bulk cooking.
The capacity refers to the volume of the ceramic or stoneware insert, often called the crock. However, effective use requires filling the cooker between half and three-quarters full for optimal performance. Underfilling can lead to burning or drying out, as heat concentrates too intensely. Overfilling risks uneven cooking or spills, compromising safety and results.
For families, size selection balances daily needs with versatility. A mismatched size can result in suboptimal meals—too small, and you’re limited to basic recipes; too large, and small batches may cook unevenly unless adjusted. Experts emphasize that while you can adapt a larger cooker for smaller meals by using oven-safe dishes inside, the reverse is challenging.
Consider storage and countertop space. Larger models, measuring up to 18 inches long and 12 inches wide, demand significant real estate. If your kitchen is compact, prioritize models with a smaller footprint. Energy efficiency also varies; smaller units consume less power, ideal for eco-conscious households.
In terms of materials, most inserts are ceramic, which heats evenly but can be heavy. Some premium models feature nonstick coatings or stainless steel for easier cleaning and stovetop searing. Lid types—glass for visibility or plastic for lightness—affect usability.
To illustrate the range:
| Slow Cooker Size | Dimensions (Approx.) | Weight (Empty) | Power Consumption |
|---|---|---|---|
| 1.5-3 Quarts | 10-12″ diameter | 5-8 lbs | 100-150W |
| 4-5 Quarts | 12-14″ oval/round | 8-10 lbs | 150-200W |
| 6-8 Quarts | 14-18″ oval | 10-15 lbs | 200-250W |
| 9-10 Quarts | 18-20″ rectangular | 15+ lbs | 250-300W |
This table highlights how size correlates with practicality. For instance, a 6-quart model strikes a balance, accommodating most family recipes without overwhelming storage.
Expanding on performance, slow cookers operate on low (around 190°F) or high (around 300°F) settings. Larger sizes may take longer to reach temperature but retain heat better, making them suitable for frozen ingredients. Modern units heat faster than older models due to food safety standards, potentially requiring recipe adjustments like added liquids.
Servings and Family Size Recommendations
Matching slow cooker size to family servings ensures efficient meal preparation. Servings depend on recipe type—dense stews yield more than bulky roasts—but general guidelines apply based on household size.
For 1-2 people: Opt for 1.5-3 quarts. This size handles 2-4 servings, perfect for singles or couples. It excels at appetizers, dips, or small mains like soups. Example: A 2-quart cooker can prepare a hearty chili for two with leftovers, preventing waste.
For 3-4 people: 4-5 quarts is ideal, yielding 4-6 servings. This accommodates family dinners, such as pot roasts or casseroles. It’s versatile for meal prepping, allowing batches for lunches.
For 4-6 people: A 6-quart model is the gold standard, serving 6-8 portions. It fits whole chickens or large cuts, making it versatile for batch cooking or entertaining. Experts recommend this as the most adaptable size, even for smaller households, since you can scale down.
For 6+ people: 7-10 quarts for 8-12+ servings. Suited for large families or gatherings, these handle turkeys or multiple dishes. However, they’re less practical for everyday use due to size.
Cooking habits influence choice. Batch cookers benefit from larger models for freezing portions, reducing weekly prep time. If you frequently cook frozen meals, mid-to-large sizes ensure safe thawing and even heating, as they manage moisture release better.
Food safety is crucial: Slow cookers must reach 140°F within two hours to avoid bacterial growth. Larger, properly filled units achieve this reliably. For small meals in big cookers, use a bain-marie method—place food in a smaller dish inside with water around it for even heat.
Here’s a detailed servings chart:
| Family Size | Recommended Size | Typical Servings | Example Recipes |
|---|---|---|---|
| 1-2 People | 1.5-3 Quarts | 2-4 | Soups, dips, small stews |
| 3-4 People | 4-5 Quarts | 4-6 | Chilis, casseroles, medium roasts |
| 4-6 People | 6 Quarts | 6-8 | Whole chickens, pot roasts, batch meals |
| 6+ People | 7-10 Quarts | 8-12+ | Turkeys, large gatherings, multiple sides |
This table aids quick decisions. Remember, quarts equal four cups, so calculate based on recipe volumes. For families with varying needs, owning multiple sizes—e.g., a 2-quart for sides and 6-quart for mains—offers flexibility.
Key Features to Consider When Choosing a Slow Cooker
Beyond size, features enhance usability and results. Shape, controls, and extras tailor the appliance to your lifestyle.
Shape: Round for liquids like soups; oval for meats like pork shoulders due to more surface area, cooking slightly faster. Rectangular casserole-style (9×13) suits layered dishes like lasagnas.
Controls: Manual models offer low, high, warm, and off—simple and reliable, resuming after power outages. Programmable units allow timed cooking (up to 20 hours), auto-switching to warm to prevent overcooking. Ideal for working families, though they reset on power loss. Alternatives: Use appliance timers with manuals.
Other features:
- Lids: Glass for monitoring without heat loss; lockable for transport.
- Sear/Sauté: Some allow browning in the insert, reducing dishes. Stovetop-safe inserts (stainless or nonstick) enable this.
- Probes: Temperature probes monitor doneness, especially for meats.
- Inserts: Dishwasher-safe ceramic for easy cleanup; some with handles.
Modern slow cookers run hotter for safety, so adjust older recipes by reducing time or adding liquid. If replacing an old unit, expect differences and test accordingly.
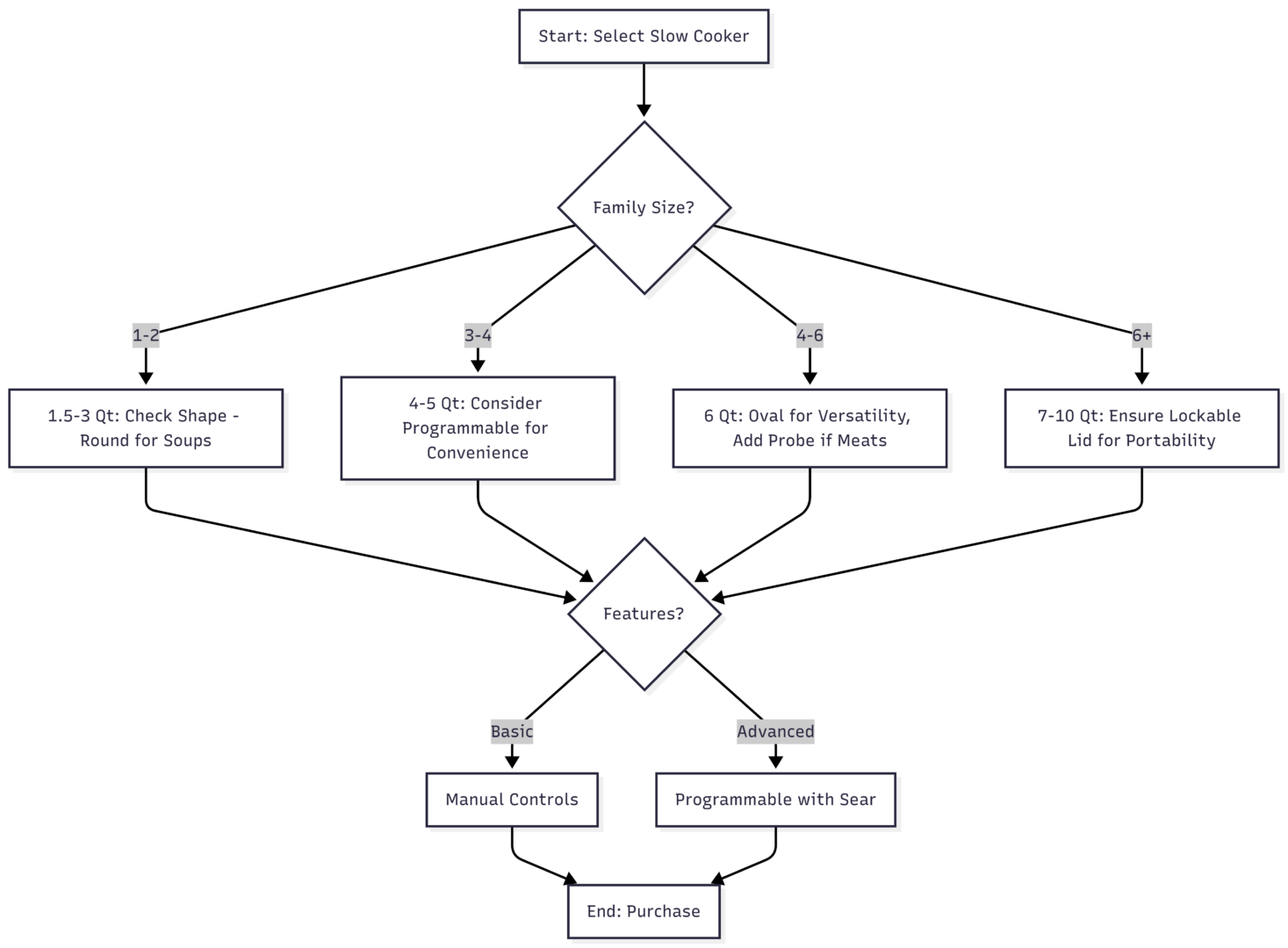
For decision-making, consider this flowchart:

This diagram guides you through choices logically.
Additional tips: Use liners for cleanup, avoid peeking to maintain time, and upgrade every 5-7 years for efficiency.
Top Slow Cooker Recommendations
Based on expert reviews and user feedback, here are top models across sizes, with specifications and approximate prices from Amazon.
- Hamilton Beach Set & Forget 6-Quart Programmable Slow Cooker: Versatile oval shape, programmable timer, temperature probe, lockable lid, dishwasher-safe. Ideal for families of 4-6. Specs: 6 quarts, 200W, dimensions 16x12x12 inches, weight 12 lbs. Price: $69.99.
- Cuisinart 3-1/2-Quart Programmable Slow Cooker: Compact oval, touchpad controls, 24-hour timer, auto-warm, glass lid. Suited for 2-3 people. Specs: 3.5 quarts, 150W, dimensions 12.67×9.1×9.5 inches, weight 9 lbs. Price: $69.95.
- Crock-Pot 6-Quart Programmable Cook and Carry Oval Slow Cooker: Oval design, digital timer up to 20 hours, lockable lid for transport, stoneware insert. Great for 4-6 people. Specs: 6 quarts, 240W, dimensions 15x10x15 inches, weight 13 lbs. Price: $89.99.
- Hamilton Beach 4-Quart Stay-or-Go Slow Cooker: Portable with clip-tight lid, manual controls, dishwasher-safe. For 3-4 people. Specs: 4 quarts, 180W, dimensions 13x9x13 inches, weight 8 lbs. Price: $32.99.
- Instant Pot Duo 7-in-1 6-Quart Multi-Cooker: Multi-functional (pressure, slow cook, sauté, etc.), programmable, stainless steel pot. Versatile for families. Specs: 6 quarts, 1000W, dimensions 13×12.2×12.6 inches, weight 11 lbs. Price: $99.99 (standard market price).
| Model | Capacity | Shape | Controls | Key Features | Price |
|---|---|---|---|---|---|
| Hamilton Beach Set & Forget | 6 Qt | Oval | Programmable | Probe, Lock Lid | $69.99 |
| Cuisinart Programmable | 3.5 Qt | Oval | Programmable | Auto-Warm, Touchpad | $69.95 |
| Crock-Pot Cook & Carry | 6 Qt | Oval | Programmable | Transport Lid, Timer | $89.99 |
| Hamilton Beach Stay-or-Go | 4 Qt | Round/Oval | Manual | Clip Lid, Portable | $32.99 |
| Instant Pot Duo | 6 Qt | Round | Programmable | Multi-Function, Sauté | $99.99 |
These models offer reliability and value, with prices subject to market fluctuations.
Conclusion
Selecting the best slow cooker size for your family involves assessing servings, habits, and features for optimal results. A 6-quart oval programmable model often emerges as the versatile choice, balancing capacity and convenience. By following this guide, you’ll invest in an appliance that simplifies mealtime and enhances culinary outcomes. Experiment with recipes to fully utilize your new slow cooker.
Please share this What size slow cooker is best for a family? with your friends and do a comment below about your feedback.
We will meet you on next article.
Until you can read, 10 Food Safety Tips for the Slow Cooker