Adding spices before or after slow cooking?
Slow cooking has revolutionized home meal preparation, offering convenience for busy lifestyles while transforming tough ingredients into tender, flavorful masterpieces. The key to elevating these meals lies in mastering the timing of seasonings—early versus late addition, herbs versus spices, and strategic flavor layering. This expert-level guide delves into the nuances of seasoning in a slow cooker, drawing from culinary science, practical tips, and real-world applications to help you achieve restaurant-quality results at home.
The Fundamentals of Slow Cooking and Seasoning
Slow cookers, often referred to as Crock-Pots, operate on low, moist heat over extended periods, typically 4 to 10 hours. This method excels at breaking down connective tissues in meats and softening vegetables, but it can mute flavors if not handled properly. Unlike stovetop or oven cooking, where evaporation concentrates tastes, slow cookers trap moisture, leading to subtler flavor development. Seasoning timing becomes crucial to counteract this.
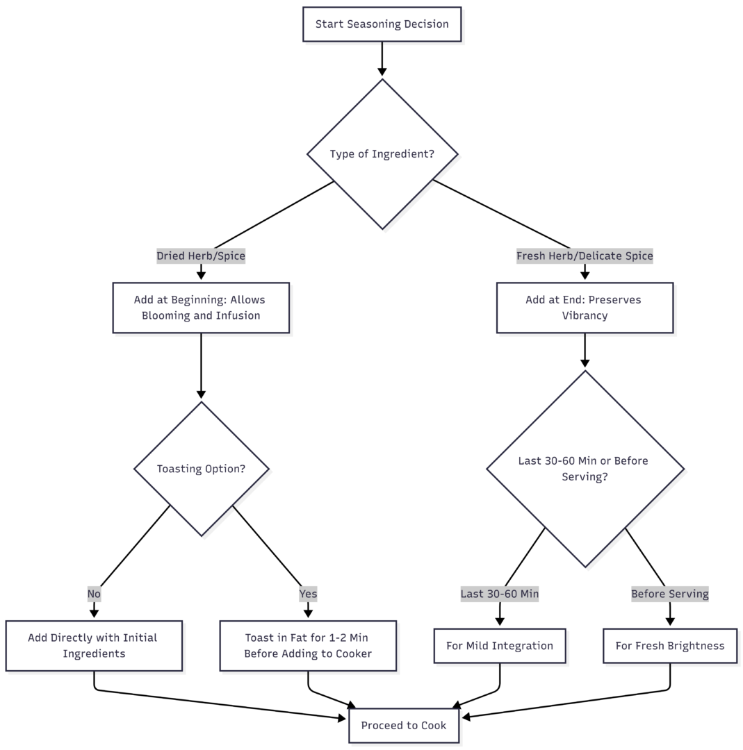
The core principle: Hardy, dried spices and herbs benefit from early addition to infuse deeply, while delicate, fresh ones should join late to retain vibrancy. Missteps here result in bland or bitter outcomes, as highlighted by experts like Clare Andrews, author of “The Ultimate Slow Cooker Cookbook.” Andrews emphasizes that fresh herbs like parsley, basil, and coriander can dull or turn bitter after hours of cooking, whereas dried versions release flavors gradually.
Understanding this balance prevents common pitfalls and enhances every dish, from stews to roasts.
The Science Behind Spice and Herb Timing
Flavor compounds in spices and herbs are volatile oils, alkaloids, and other molecules that react differently to heat, time, and moisture. Adding them early allows “blooming”—a process where fats or liquids extract and distribute these compounds throughout the dish. For instance, ground spices like cumin or paprika release aromas when toasted briefly before slow cooking, creating a robust base.
Scientific insight reveals that water-soluble flavors (like those in bay leaves) integrate over time, while fat-soluble ones (in cinnamon or cloves) need early exposure to fats for optimal dispersion. Late additions preserve heat-sensitive elements; fresh basil’s bright notes, for example, degrade quickly under prolonged heat due to enzyme breakdown.
Research from culinary labs, such as America’s Test Kitchen, confirms that early seasoning promotes even flavor distribution via osmosis, where salts draw out liquids from ingredients, mingling tastes. Late adjustments fine-tune, but over-reliance risks unevenness. In slow cookers, where lids stay closed to retain heat, early additions minimize temperature drops that could undercook food.
This science underscores why recipes often call for layered seasoning: Build depth early, brighten late.

This flowchart illustrates the decision process for seasoning timing, ensuring maximum flavor extraction.
Early Seasoning: Building Depth with Hardy Ingredients
For foundational flavors, add robust spices and dried herbs at the outset. These withstand long cooking, mellowing harsh edges and permeating the dish.
Key examples include:
- Cinnamon sticks: Infuse warmth in curries or stews.
- Bay leaves: Release subtle, earthy notes over hours.
- Cumin and coriander: Ground forms bloom in initial sautéing, adding nutty depth.
- Dried thyme and oregano: Concentrated flavors intensify in moisture.
If your slow cooker has a sauté function, toast spices with aromatics like onions and garlic for 1-2 minutes. This amplifies aromas via Maillard reactions—browning that creates complex tastes. For instance, in chili, early addition of chili powder and cumin allows even distribution, preventing muted results.
Pro tip: Double quantities compared to quick-cook methods, as slow cooking dilutes intensity. Taste midway if possible, adjusting without over-opening the lid.
| Hardy Spices and Dried Herbs | When to Add | Why It Works | Examples in Dishes |
|---|---|---|---|
| Cumin (ground) | Beginning | Blooms in fat for nutty base | Chili, curries |
| Paprika | Beginning | Adds smokiness without burning | Stews, goulash |
| Dried Oregano | Beginning | Releases oils gradually | Italian sauces |
| Bay Leaves | Beginning | Infuses subtle earthiness | Soups, braises |
| Cinnamon | Beginning | Provides warm depth | Moroccan tagines |
This table outlines essentials for early layering, focusing on resilience.
Late Seasoning: Preserving Freshness and Brightness
Delicate ingredients lose potency in prolonged heat, so reserve them for the final 30-60 minutes or just before serving. This maintains “brightness”—fresh, vibrant notes that cut through richness.
Prime candidates:
- Fresh herbs: Parsley, basil, cilantro—add in the last 30 minutes to avoid bitterness.
- Citrus: Lemon juice or zest—stir in before serving for acidity.
- Delicate spices: Ground ginger or nutmeg—late to prevent overpowering.
In practice, for a chicken stew, early dried rosemary builds savoriness, while late fresh parsley adds herbal lift. Experts warn against early fresh herbs; Andrews notes they become “dull or slightly bitter.”
Adjust seasoning 30 minutes before finish: Taste and add salt, pepper, or acid to “wake up” flavors. For over-seasoned dishes, dilute with cream or neutral ingredients.
| Delicate Spices and Fresh Herbs | When to Add | Why It Works | Examples in Dishes |
|---|---|---|---|
| Fresh Basil | Last 30 Min/End | Retains sweet, peppery notes | Tomato-based sauces |
| Cilantro | Before Serving | Adds fresh, citrusy punch | Tacos, curries |
| Lemon Zest/Juice | Before Serving | Provides bright acidity | Soups, roasts |
| Chives | Before Serving | Mild onion flavor preserved | Creamy dishes |
| Dill | Last 30 Min | Keeps herbal freshness | Fish stews |
Use this table to guide late additions for contrast.
Flavor Layering Techniques in Slow Cookers
Layering builds complexity by sequencing ingredients and seasonings. Start with aromatics and hardy spices, add proteins and veggies, then finish with delicates.
Physical layering matters: Place root vegetables (potatoes, carrots) at the bottom for even cooking—they absorb heat and flavors from above. Meats go on top, releasing juices downward. This prevents mushy veggies or undercooked proteins.
Flavor-wise, bloom spices early, infuse during cooking, and brighten late. For example, in beef bourguignon, early thyme and bay leaves create depth, mid-cook wine reduces for richness, and late parsley refreshes.
Incorporate “double-up” strategies: Use more spices initially, then adjust. For vegetarian dishes, layer with umami boosters like soy sauce or miso late.
Essential for all: Brown meats and veggies first for caramelization— an extra layer absent in raw dumping.
Common Mistakes and How to Avoid Them
- A frequent error is adding fresh herbs too early, leading to bitterness, as per Andrews. Solution: Stick to dried for start, fresh for end.
- Another: Under-seasoning due to dilution—counter by increasing amounts and tasting midway.
- Over-opening the lid drops temperature, extending cook time; add most seasonings early.
- Ignoring layering results in uneven textures—always bottom veggies, top meats.
- For spice tolerance, start low with heat-builders like cayenne, adding late if needed.
Expert Tips for Pro-Level Slow Cooking
- Use whole spices early for gradual release, ground late for punch.
- For chilis/stews, early additions distribute flavors without “cooking out”—myths debunked by stack exchange experts.
- Store spices in cool, dark places; shelf life is 1-3 years for ground, longer for whole.
- Experiment with blends: Garam masala for Indian-inspired, Italian seasoning for Mediterranean.
- Refresh bland dishes with late acid or umami—lemon, vinegar, or Parmesan.
From Reddit communities like r/slowcooking, users report more intense flavors when adding some spices late, but consensus favors early for balance.
Essential Spices and Herbs for Slow Cooker Enthusiasts
Stock these for versatility:
- Cumin: Nutty, for Mexican/Indian.
- Paprika: Smoky depth.
- Garlic Powder: Umami base.
- Onion Powder: Sweet-savory.
- Chili Powder: Heat in chilis.
- Oregano: Robust for sauces.
- Thyme: Earthy for meats.
- Rosemary: Piney for roasts.
- Cayenne: Adjustable spice.
- Cinnamon: Warmth in globals.
These cover 800+ recipes, per culinary sources.
| Essential Spice | Flavor Profile | Best Uses in Slow Cooker | Quantity Tip |
|---|---|---|---|
| Cumin | Earthy, nutty | Curries, chilis | 1-2 tsp early |
| Paprika | Sweet, smoky | Stews, rubs | 1 tbsp early |
| Garlic Powder | Pungent, savory | All dishes | 1 tsp early |
| Chili Powder | Spicy, complex | Tex-Mex | 2 tbsp early |
| Thyme | Herbal, lemony | Soups, braises | 1 tsp dried early |
This table highlights must-haves.
Sample Recipes Demonstrating Timing
Classic Beef Chili:
- Early: Brown beef, add onions, garlic, chili powder, cumin, paprika.
- Cook 6-8 hours low.
- Late: Stir in fresh cilantro before serving.
- Result: Deep, layered heat with fresh contrast.
Chicken Tagine:
- Early: Toast cumin, coriander, cinnamon; add chicken, apricots.
- Cook 4-6 hours.
- Late: Add lemon zest, parsley.
- Serves 4-6, tender with bright notes.
Vegetable Stew:
- Early: Dried oregano, thyme, bay leaves with veggies.
- Cook 8 hours.
- Late: Fresh basil, adjust salt.
- Healthy, flavorful vegan option.
These examples show timing in action.
Conclusion
Mastering spice timing in slow cooking—early for depth, late for brightness—transforms ordinary meals into extraordinary ones. By layering flavors strategically and avoiding common errors, you’ll harness the full potential of your slow cooker. Experiment with the guidelines here, and soon, every dish will burst with expert-level taste. Whether you’re a beginner or seasoned cook, these principles ensure consistent, delicious results.
Please share these Adding spices before or after slow cooking? with your friends and do a comment below about your feedback.
We will meet you on next article.
Until you can read, 7 Slow Cooker Tips For Healthy Eating